广东电网公司2025年柔性互联设备专项招标
发表时间:2025-07-31 15:56:34 浏览次数:169 〖返回〗广东电网公司2025年柔性互联设备专项招标招标公告
(项目编号:CG0300022002029792)
1.招标条件
本招标项目广东电网公司2025年柔性互联设备专项招标,招标人为广东电网有限责任公司,项目资金来自自筹资金,出资比例为100%,资金已落实。该项目已具备招标条件,现对本项目进行公开招标。
2.项目概况和招标范围
2.1项目概述:广东电网公司2025年柔性互联设备专项招标,本次招标含柔性互联设备共1个物资品类。
2.2招标范围:广东电网公司2025年柔性互联设备专项招标,本次招标含柔性互联设备共1个物资品类。项目清单详见《采购计划明细表》,投标人若中标必须根据实际需要无条件供货,不得再提出异议。
2.3招标项目所在地区:广东省。
2.4资格审查方式:资格后审。
2.5招标分类:专项。
2.6标的清单及分包情况:

备注:
(1)“√”表示该标的物组织开展该项工作,“×”表示该标的物没有组织开展该项工作。
(2)除不受限制的特殊包外,一个投标人在一个品类/标的中最多只能中不超过最大中标包数的标包。
(3)本项目设置最高限价。
(4)专项招标采购明细及各标包单项报价最高限价详见附件《采购计划明细表》,最终报价(含单项报价)不得高于最高限价。
2.7其它关键要素:
1、项目类别:货物
2、网络安全审查:根据国家《网络安全审查办法》要求,经招标人预判为需要向国家网络安全审查办公室申报网络安全审查的产品或服务,中标候选人/中标人有义务配合网络安全审查工作,所需申报材料应在接到招标人通知的 3 个工作日内提供,并不得利用提供产品和服务的便利条件非法获取用户数据、非法控制和操纵用户设备,无正当理由不得中断产品供应或必要的技术支持服务,产品和服务通过网络安全审查后方可确定中标人,未通过网络安全审查的取消中标资格。如中标人的产品配件不满足网络安全审查要求,须免费完成相关配件的替换,并按照国家部委要求完成安全可靠测评工作及提供测评报告。如未经可靠性测评或不能提供替代产品的,招标人有权中止合同。被中止合同供应商剩余份额,按照招标文件约定分配给统一标的其他标包中标人或重新采购。凡参与本次投标的投标人,视作承诺上述事项,中标候选人/中标人产品和服务因没有通过网络安全审查而造成的损失,自行承担相关责任与后果;中标候选人/中标人因未履行网络安全审查义务(包括不配合审查、故意隐瞒、提供虚假申报材料等)而造成招标人直接或间接损失的,招标人保留追究责任权利。对于涉及网络安全的标的物,投标人应承诺所采用的元器件符合国家网络安全审查要求。
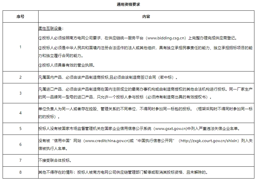
3.投标人资格要求


备注:如包内存在不同类别的设备材料,投标人须分别满足包内各类别设备材料的商务资格及技术要求方可视为满足此包的资格要求。

公司介绍:上海上继科技有限公司是一家专业从事电力系统继电保护及智能电网电力自动化产品的研发、设计、生产、销售和服务为一体的高科技公司。拥有资深继电保护专家团队和国内前沿的检测仪器及校验设备。同时还引用国内外先进技术,来进行技术创新。本公司的产品广泛用于电力、工矿、铁路、建筑等国家重大工程输配变电系统上,产品远销东南亚及中东地区。产品通过国家继电保护及自动化设备质量监督检验中心检测,获得ISO9001国际质量体系认证。“科技创新,诚信务实”是公司的经营理念,本公司以高超的技术支持和对用户高度负责的售后服务赢得了输配电成套企业的信赖,且树立了良好的信誉。
公司主营:继电器(时间继电器,电压继电器,电流继电器,中间继电器,信号继电器,闪光继电器,冲击继电器,同步检查继电器,接地继电器,差动继电器,重合闸继电器,绝缘监视继电器,双位置继电器,模数化继电器),智能操控装置,微机保护装置,电力仪表
上海上继科技有限公司(专注电力保护继电器生产厂家)销售热线:021-57233089 QQ:1932551438
{以上内容仅供参考,上海上继科技有限公司有最终解释权}
更多继电器精彩文章——山西能源监管办:确保分布式光伏备案能建、建成能接
